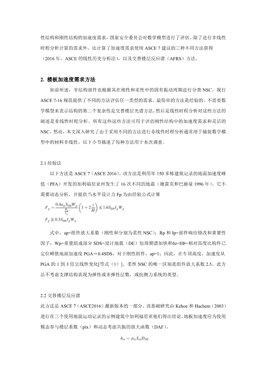
地震诱发楼板加速度评估专用钢框架的有效建模外文翻译资料 2023-04-11 04:04 英语原文共 12 页,剩余内容已隐藏,支付完成后下载完整资料 英语译文共 15 页,剩余内容已隐藏,支付完成后下载完整资料 资料编号:[589808],资料为PDF文档或Word文档,PDF文档可免费转换为Word 您需要先支付 30元 才能查看全部内容!立即支付 发小红书推广免费获取该资料资格。点击链接进入获取推广文案即可: Ai一键组稿 | 降AI率 | 降重复率 | 论文一键排版 PREVIOUS NEXT 您可能感兴趣的文章 循环荷载作用下基体延性对增强ECC柱构件性能的影响外文翻译资料 第二章 多层建筑外文翻译资料 9.4 销连接构件外文翻译资料 公共建筑方案设计决策中的生命周期成本优化外文翻译资料 全球项目成本管理专业标准外文翻译资料 开发基于BIM的web工具作为可持续建筑行业的材料和组件库外文翻译资料 尼日利亚建筑项目的不道德的专业行为和糟糕的工艺表现:后果和前进的道路外文翻译资料 学生对高等教育部门BIM教育的看法:英国和美国的观点外文翻译资料 桥墩对冰层起裂影响的试验研究外文翻译资料 成本控制系统开发:中小型承包商的协作方法外文翻译资料